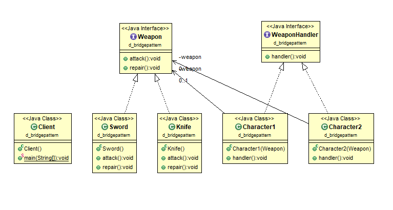
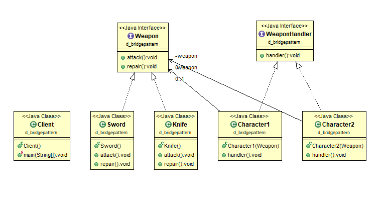
브릿지


전략패턴

브릿지 패턴은 전략패턴의 업그레이드 버전이라고 생각하자!
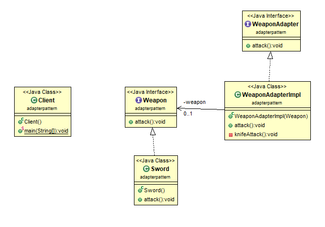
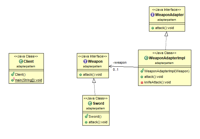
어댑터 패턴

브릿지 패턴과 어댑터 패턴의 차이
두 패턴 모두 Interface의 detail을 감추고자 하며, 구조적인 차이가 없다.
하지만 두 패턴은 서로 사용하고자 하는 목적의 차이가 분명하다.
- 어댑터는 어떤 클래스의 인터페이스가 다른 코드에서 기대하는 것과 다를 때(기능은 같은 데, 함수명이 다를 때) 어댑터를 중간에 두어 맞춰주는 것이다.
- 브릿지는 추상과 구현을 분리하는 것이다.(추상 클래스는 추상 클래스 대로, 구현은 구현 대로 변경해도 서로 영향을 주지 않도록 한다.)
'CS > DesignPattern' 카테고리의 다른 글
| (DesignPattern) 메멘토 패턴 (0) | 2020.07.26 |
|---|---|
| 패턴 정리 (템플릿, 팩토리, 추상팩토리) (0) | 2020.06.18 |
| (DesignPattern) 퍼사드 패턴 (0) | 2020.06.07 |
| (DesignPattern) 옵져버 패턴(1) (0) | 2020.05.30 |
| (DesignPattern) 책임사슬 패턴 (0) | 2020.05.30 |